历史沿革 当前所在位置: 首页 >> 关于我们 >> 历史沿革

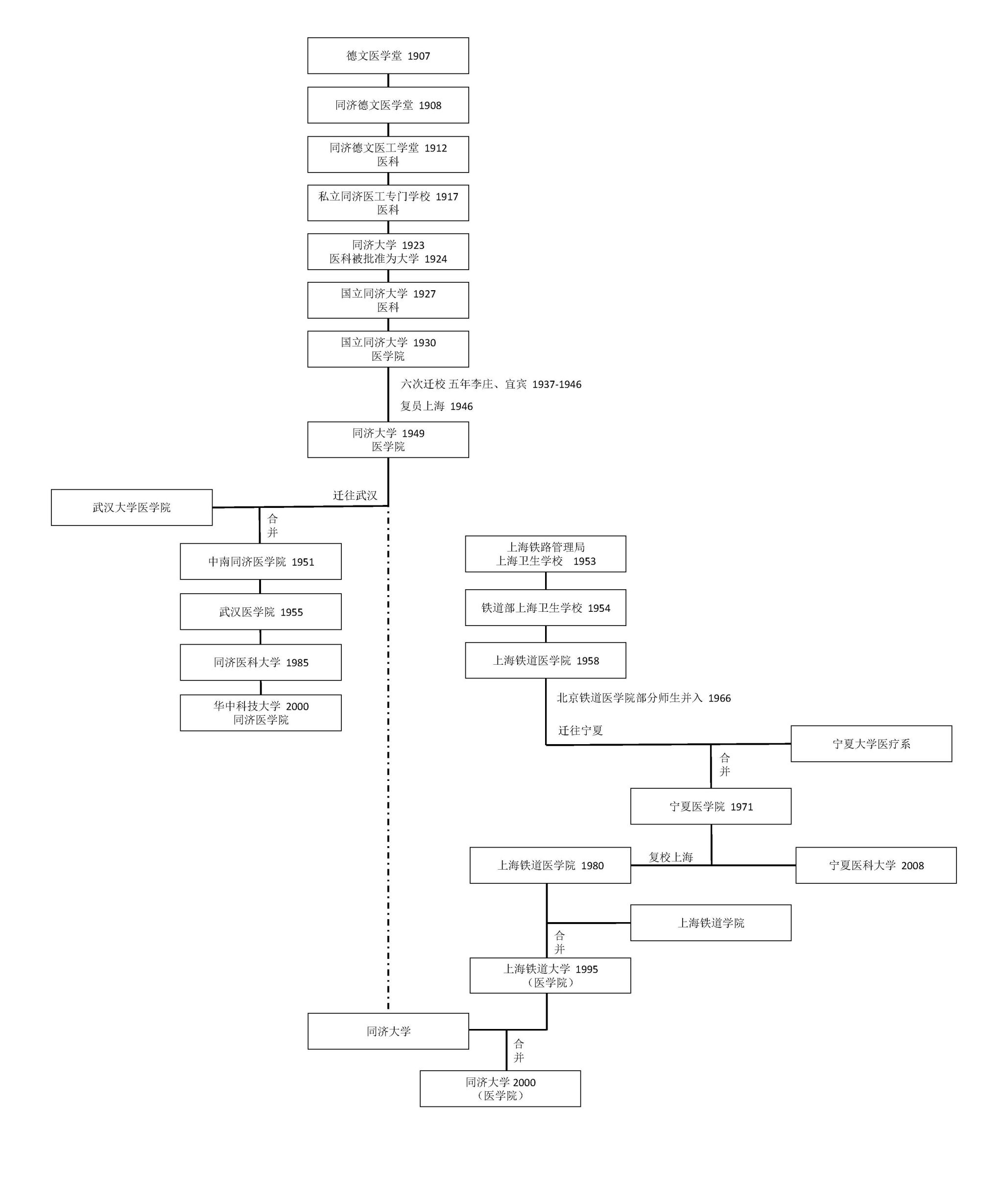
历史沿革

发布时间:2025-02-21 14:28:43 点击次数:




Copyright  伟德国际(victor·1946)官方网站-Ultra Platform 版权所有  All Rights Reserved